• 繁體中文
  • 简体中文
  • 日本語
  • English
  • 繁體中文
  • 简体中文
  • 日本語
  • English
繁體中文
繁體中文 English 日本語 简体中文
利得紅色LOGO-橫-01
  • 關於我們
    • 關於利得
    • 品牌故事
    • 企業沿革
    • 經營理念及展望
    • 社會責任
    • 榮譽獎項
  • 國際專業指標
    • 專業認證及安全保證
    • 核心研發技術
  • 最新消息
    • 最新消息
    • 健康播報
    • 影音專區
  • 牛樟芝百科
    • 牛樟樹
    • 牛樟芝簡介
    • 栽培方式
  • 商品介紹
    • 健字號認證系列
    • 口含顆粒系列
    • 保健食品系列
    • 美容保養系列
    • 子實體標準品系列
    • 毛星球寵物系列
    • 異業合作系列
  • 銷售據點
    • 實體通路
    • 虛擬通路
  • 投資人專區
    • 企業治理
      • 公司治理
      • 重要規章
      • 董事會
      • 董事會決議
      • 內部稽核組織及運作
      • 社會公益
    • 財務資訊
      • 財務資訊
      • 營收月報
      • 財務季報
    • 股東資訊
      • 股東會公告
      • 股東會資料
      • 股利及股價
  • 聯絡我們
    • 經銷代理洽談
    • 專業代工諮詢
    • 合作聯繫窗口
選單
  • 關於我們
    • 關於利得
    • 品牌故事
    • 企業沿革
    • 經營理念及展望
    • 社會責任
    • 榮譽獎項
  • 國際專業指標
    • 專業認證及安全保證
    • 核心研發技術
  • 最新消息
    • 最新消息
    • 健康播報
    • 影音專區
  • 牛樟芝百科
    • 牛樟樹
    • 牛樟芝簡介
    • 栽培方式
  • 商品介紹
    • 健字號認證系列
    • 口含顆粒系列
    • 保健食品系列
    • 美容保養系列
    • 子實體標準品系列
    • 毛星球寵物系列
    • 異業合作系列
  • 銷售據點
    • 實體通路
    • 虛擬通路
  • 投資人專區
    • 企業治理
      • 公司治理
      • 重要規章
      • 董事會
      • 董事會決議
      • 內部稽核組織及運作
      • 社會公益
    • 財務資訊
      • 財務資訊
      • 營收月報
      • 財務季報
    • 股東資訊
      • 股東會公告
      • 股東會資料
      • 股利及股價
  • 聯絡我們
    • 經銷代理洽談
    • 專業代工諮詢
    • 合作聯繫窗口

最新消息

Home » 最新消息 » 利得牛樟芝膠囊、利得典藏牛樟芝膠囊皆通過六大毒理性試驗

利得牛樟芝膠囊、利得典藏牛樟芝膠囊皆通過六大毒理性試驗

資料來源:台灣利得生物科技股份有限公司

利得牛樟芝膠囊全系列商品

皆通過大鼠90天重複劑量毒性試驗、大鼠急性毒性試驗、大鼠生殖二期毒性試驗、生體內哺乳類動物細胞微核、沙門氏桿菌回復突變及體外染色體變異

大鼠90天重覆劑量毒性試驗-利得牛

大鼠90天重複劑量毒性試驗

大鼠急性毒性試驗-利得牛

大鼠急性毒性試驗

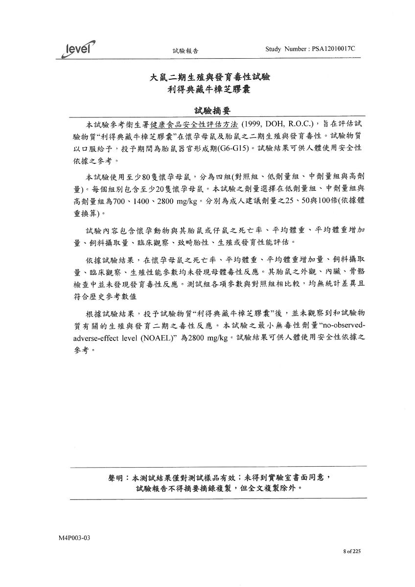
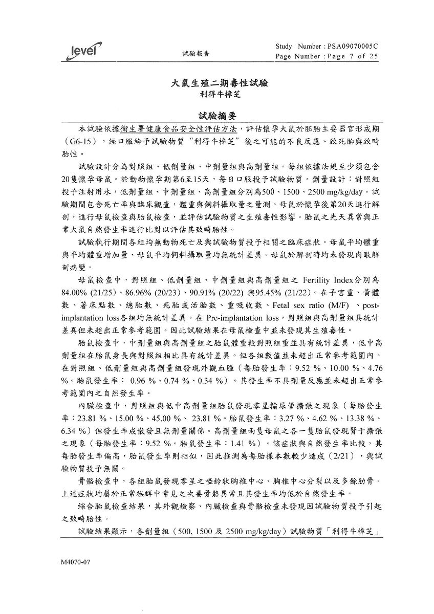
大鼠生殖二期毒性試驗-利得牛--1

大鼠生殖二期毒性試驗-1

大鼠生殖二期毒性試驗-利得牛--2

大鼠生殖二期毒性試驗-2

生體內哺乳類動物細胞微核-利得牛

生體內哺乳類動物細胞微核

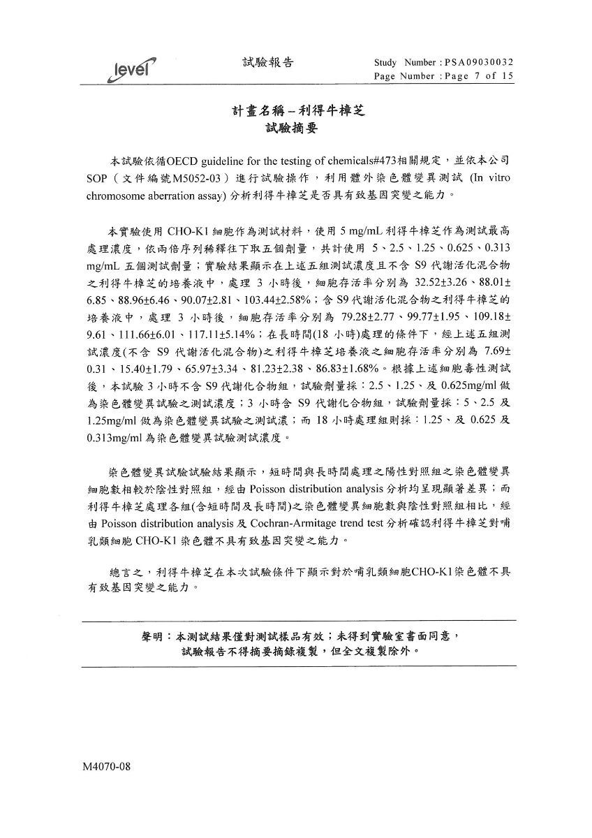
沙門氏桿菌回復突變-利得牛

沙門氏桿菌回復突變

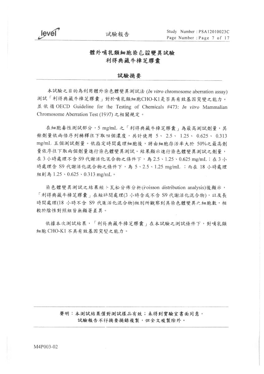
體外染色體變異-利得牛

體外染色體變異


 

利得典藏牛樟芝全系列商品

皆通過大鼠90天劑量毒性試驗、大鼠急性毒性試驗、大鼠生殖二期毒性試驗、生體內哺乳類動物細胞微核、沙門氏桿菌回復突變及體外染色體變異

大鼠13週(90天)重覆劑量毒性試驗-典藏

大鼠90天劑量毒性試驗

大鼠急性毒性試驗-典藏

大鼠急性毒性試驗

大鼠生殖二期毒性試驗-典藏

大鼠生殖二期毒性試驗

生體內哺乳類動物細胞微核-典藏

生體內哺乳類動物細胞微核

沙門氏桿菌回復突變-典藏

沙門氏桿菌回復突變

體外染色體變異-典藏

體外染色體變異

上一頁上一篇台灣利得生物科技股份有限公司特此聲明
下一篇台灣利得即將推出保養品:麗得夢斯-凍齡芝萃系列,請大家敬請期待!下一篇
【公告】商品異動-滴雞精(6入)及走力膠囊

【公告】商品異動-滴雞精(6入)及走力膠囊

【公告】2023 清明連假期間暫停出貨與客服

【公告】2023 清明連假期間暫停出貨與客服

【公告】2023 春節連假期間暫停出貨與客服

【公告】2023 春節連假期間暫停出貨與客服

  • 10353 台北市大同區承德路二段81號13樓之1
  • +886-2-2559-2777
  • +886-2-2559-1555
  • [email protected]

相關連結

  • 官方購物商城
  • Yahoo超級商城
  • 樂天市場
  • 免責聲明

聯絡方式

  • icon 客服專線:0800-676-999

       

© 2026 Taiwan Leader Biotech Corp. All Rights Reserved.

繁體中文
繁體中文
English
日本語
简体中文